Le marketing automation regroupe l’ensemble des techniques et outils qui vous permettent d’automatiser vos tâches marketing, notamment grâce à l’email automation. Ainsi, les tâches régulières et fastidieuses sont gérées automatiquement.
L’emailing automation permet de créer des scénarios pour envoyer automatiquement des emails à vos prospects ou vos client. Pour envoyer ces séries d’emails, vous aurez besoin d’un outil efficace.
Mais comment choisir le bon outil d’automation marketing spécialisé dans l’e-mailing ? Codeur.com vous propose sa sélection des outils emailing qui intègrent une fonction d’auto-réponse bien pratique !
Certains outils dans cet article sont sponsorisés. Ils comportent la mention "Sponsorisé". Découvrez comment sponsoriser votre outil.
1. Brevo : la solution tout-en-un pour vos campagnes d’emailing

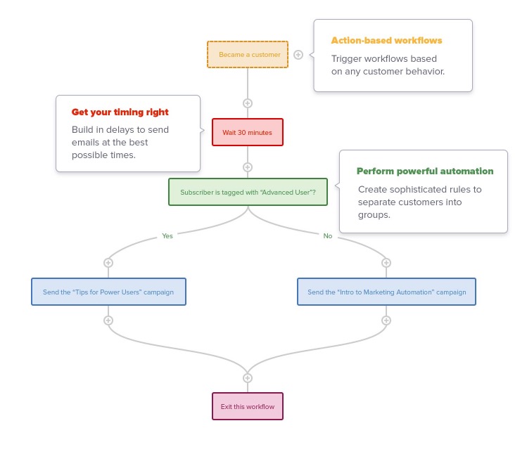
Brevo (ex-Sendinblue) est une plateforme de marketing automation multicanal qui vous permet d’orchestrer des campagnes email, SMS, WhatsApp, notifications push et bien plus encore, à partir de workflows personnalisés déclenchés par le comportement de vos contacts (inscription, clic, achat…).
Conçue pour aider les équipes marketing à gagner en efficacité, la solution Brevo inclut :
- Un éditeur de scénarios visuel, simple à prendre en main
- Des triggers avancés et des conditions dynamiques pour personnaliser chaque parcours
- Une segmentation fine de vos audiences selon critères comportementaux, transactionnels ou CRM
Brevo vous donne les clés pour créer des expériences automatisées puissantes, engageantes, et prêtes à faire passer votre stratégie marketing au niveau supérieur
2. MailChimp : le meilleur outil d’email automation

Solution emailing très connue, MailChimp dispose aussi d’une fonction « auto-répondeur » très pratique. Cette dernière vous permet :
- d’envoyer des emails de remerciement suite à l’inscription à votre newsletter,
- de déclencher un scénario de contenu après l’inscription à un webinaire ou le téléchargement d’un livre blanc,
- d’expédier des tutoriels à un acheteur.
L’outil vous propose de suivre les statistiques de chaque campagne en temps réel.
À lire aussi : 12 alternatives à Mailchimp pour envoyer vos emailings
3. SG autorépondeur : un outil d’email automation français

SG autorépondeur est une solution francophone. C’est un atout, car la majorité des solutions emailing sont en anglais… Donc si vous maîtrisez peu cette langue, cet outil est fait pour vous !
Ce logiciel français vous permet d’organiser des campagnes de marketing automation par email, SMS, courrier postal ou messagerie vocale.
Chaque campagne est personnalisée, afin de convertir vos prospects ou de fidéliser les clients, selon vos objectifs.
C’est une alternative à Mailchimp intéressante pour automatiser vos campagnes d’emailing.
4. ActiveCampaign

Activecampaign est une plateforme qui permet de gérer toutes les tâches marketing de manière automatisée. Grâce à cette solution, il est possible d’envoyer des emails personnalisés en fonction des offres en cours ou lors de l’anniversaire des clients.
Parmi les autres fonctions, on retrouve également l’automatisation des campagnes suite à l’inscription à un événement ou au téléchargement d’un livre blanc.
L’interface est très intuitive et vous pourrez facilement paramétrer, modifier ou supprimer vos scénarios automatiques.
5. AWeber

Aweber est l’une des plus anciennes solutions de marketing automation. Ce recul que l’on peut avoir sur l’outil est un atout de taille, car on peut voir que la société a su se renouveler et faire évoluer sa solution pour qu’elle convienne au plus grand nombre.
Cet auto-répondeur conviendra parfaitement aux petites et moyennes entreprises qui veulent automatiser les messages de remerciement, les emails de prospection et ceux destinés à la fidélisation.
À noter qu’Aweber dispose d’une application mobile qui vous permet de suivre vos campagnes depuis n’importe où.
6. Kit

Kit est un programme qui permet une gestion des emails à grande échelle. Vous pourrez paramétrer des campagnes de marketing automation de grande ampleur et augmenter vos chances de conversion.
L’outil vous offre la possibilité de segmenter efficacement votre base de données. Ainsi, les clients et prospects ne reçoivent que des emails qui les concernent et donc qui les intéressent. Les retours sont optimisés ! Une fois de plus le gain de temps est l’un des atouts majeurs de cette solution.
Plusieurs formules et tarifications existent, elles dépendent du nombre de contacts à traiter.
7. Drip

Très complet, le logiciel Drip a la capacité de bien segmenter vos clients et prospects, afin de proposer un suivi de grande qualité.
L’outil permet d’envoyer des emails très ciblés selon le profil des contacts, leurs achats ou encore leurs habitudes sur votre site internet.
Les campagnes marketing envoyées disposent toutes d’un suivi automatisé. Les entreprises, comme les indépendants, sont plus efficaces.
8. GetResponse

Grâce à Get Response, il est possible de créer des emailings percutants, originaux et design, qui s’afficheront parfaitement sur tous les supports de communication. Le parcours client, depuis vos emails, est alors facilité par cet affichage optimal.
Par ailleurs, cet outil vous permet de créer des pages de destination destinées à convertir vos prospects.
9. Automizy

Automizy est une plateforme d’emails marketing spécialement conçue pour augmenter vos taux d’ouverture. On y retrouve par exemple un outil qui, grâce à l’intelligence artificielle, permet de prédire l’efficacité de l’objet de votre email.
On y retrouve aussi des fonctionnalités comme :
- le renvoi des emails non ouverts,
- de l’A/B testing
- et une automatisation des emails qui peut être segmentée.
L’utilisation d’Automizy permet de conserver la personnalisation de vos messages malgré l’automation. L’outil est très visuel ce qui le rend facile à prendre en main.
10. Omnisend

Omnisend est spécialisé pour le e-commerce et son objectif est de convertir un abonné en acheteur.
L’outil est uniquement en anglais, mais propose de très nombreuses fonctionnalités.
Vous pouvez, par exemple, configurer différents workflows d’emailing pour une action donnée, vos emails de bienvenue peuvent donc s’adapter à la manière dont l’utilisateur s’est inscrit.
À lire aussi : Emailing : version texte ou HTML ? Comment choisir ?
Créez vos emails automation avec un freelance
Il existe de très nombreux outils d’email automation qui proposent la fonctionnalité d’auto-répondeur. C’est une fonctionnalité de base des outils d’emailing. À vous de déterminer celui qui vous correspondra en fonction des autres fonctionnalités proposées, de sa langue, de son intégration à vos outils existants.
Pour aller plus loin dans votre stratégie d’emailing, et personnaliser vos emails marketing, jetez un œil à notre sélection de 72 templates d’emails gratuits.
Et pour vous accompagner dans l’installation d’une stratégie d’email automation, n’hésitez pas à faire appel à un consultant webmarketing freelance en déposant gratuitement votre projet sur la plateforme freelance Codeur.com.
